Perito pediu majoração e foi negado, mas a secretaria sugeriu apresentar dois laudos, entenda.
Escute o podcast feito por IA
Estratégias de Remuneração na Perícia Judicial: O Uso de Múltiplos Laudos em Casos de Justiça Gratuita
Introdução
A atuação do perito judicial em processos amparados pela Justiça Gratuita representa um dos maiores desafios da perícia contemporânea. Embora a prova técnica seja indispensável para a formação do convencimento do magistrado, a remuneração do perito, nesses casos, encontra-se limitada por tabelas oficiais que, na prática, raramente refletem a complexidade, o tempo e o nível de especialização exigidos para a execução do trabalho.
Essa realidade gera um cenário de desestímulo profissional, especialmente quando pedidos de majoração de honorários são sistematicamente indeferidos. Diante desse contexto, surgem discussões legítimas sobre alternativas técnicas e processuais que permitam ao perito receber uma remuneração minimamente proporcional ao serviço prestado, sem violar normas éticas ou legais. É nesse ponto que o debate apresentado pelo canal Perícia Judicial, a partir de uma sugestão oriunda da própria secretaria judicial, ganha relevância prática.
Resumo
O presente artigo analisa uma estratégia alternativa de remuneração para peritos judiciais que atuam em processos de Justiça Gratuita, consistente na apresentação de múltiplos laudos técnicos quando a perícia envolver competências distintas. A partir de fundamentos normativos, exemplos práticos e alertas éticos, o texto discute a limitação da majoração de honorários prevista pelo CNJ, a viabilidade técnica da fragmentação do trabalho pericial e os cuidados necessários para que essa prática não seja confundida com tentativa de burlar o sistema. Conclui-se que, quando devidamente justificada sob o ponto de vista técnico, a estratégia pode representar uma forma legítima de valorização do trabalho pericial.
1. O que é a Majoração de Honorários na Justiça Gratuita?
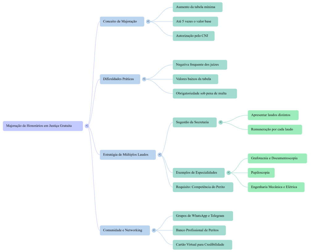
A majoração de honorários consiste na possibilidade de o magistrado autorizar o pagamento de valor superior ao mínimo previsto na tabela de honorários da Justiça Gratuita. De acordo com as diretrizes do Conselho Nacional de Justiça (CNJ), esse valor pode alcançar até cinco vezes o montante base estabelecido para determinado tipo de perícia.
Todavia, apesar da previsão normativa, a prática forense demonstra que muitos juízes adotam postura restritiva, mantendo o pagamento no patamar mínimo, independentemente da complexidade técnica, do número de diligências ou do volume de análise exigido. Essa postura, embora amparada na discricionariedade judicial, transfere ao perito o ônus econômico de uma atividade essencial ao processo.
A majoração consiste no aumento do valor base previsto na tabela de honorários da Justiça Gratuita. Segundo as normas do Conselho Nacional de Justiça (CNJ), o juiz tem a prerrogativa de autorizar que o valor pago ao perito seja de até cinco vezes o valor mínimo da tabela [00:29].
Apesar dessa previsão legal, a realidade enfrentada por muitos profissionais é a negativa constante por parte dos magistrados, que muitas vezes mantêm o pagamento no patamar mínimo, independentemente do esforço exigido pela diligência [00:40].
Diagrama explicativo

2. A Estratégia dos Múltiplos Laudos: Origem e Fundamento
O ponto central debatido no vídeo é a sugestão apresentada por uma secretaria judicial a um perito que teve seu pedido de majoração indeferido. Em vez de insistir na elevação do valor de um único laudo, a orientação foi no sentido de fracionar a entrega técnica em laudos distintos, cada um correspondente a uma competência técnica autônoma efetivamente exercida.
O fundamento dessa estratégia reside no princípio de que a remuneração pericial está vinculada ao serviço técnico prestado. Assim, se uma mesma perícia demanda conhecimentos especializados de áreas diversas, cada qual com objeto, método e conclusões próprias, é tecnicamente defensável que cada atuação gere um documento pericial específico.
Não se trata de multiplicar artificialmente documentos, mas de reconhecer que determinadas perícias são, na realidade, um conjunto de perícias distintas reunidas em um mesmo processo.
O ponto central do vídeo é o relato de um perito que, ao ter seu pedido de majoração negado, recebeu uma sugestão da própria secretaria do juízo: em vez de tentar aumentar o valor de um único trabalho, o perito poderia apresentar laudos distintos para cada competência técnica envolvida na perícia [03:38].
A lógica por trás disso é que, se a perícia exige conhecimentos de áreas diferentes, o profissional pode ser remunerado por cada “serviço” prestado, acumulando os valores da tabela para cada documento entregue.
Mapa mental

3. Exemplos Práticos de Aplicação
3.1 Perícias Documentais e Gráficas
Em uma demanda que envolva:
- análise de autenticidade de assinaturas (grafotecnia);
- exame físico do suporte documental, rasuras, tintas e impressões (documentoscopia);
- verificação de impressões digitais (papiloscopia);
um perito que detenha habilitação técnica para essas áreas pode, legitimamente, elaborar laudos distintos para cada uma dessas especialidades. Cada laudo possuirá objeto próprio, metodologia específica e conclusões independentes, justificando remuneração individual conforme a tabela aplicável.
Exemplos Práticos:
- Documentoscopia e Grafotecnia: Se uma perícia envolve a análise de uma assinatura (grafotecnia), a análise da integridade do documento (documentoscopia) e a verificação de impressões digitais (papiloscopia), o perito que detiver essas competências pode protocolar três laudos separados e solicitar o pagamento por cada um deles [04:28].
- Engenharia: Em um caso que demande análises de engenharia mecânica e elétrica simultaneamente, o profissional pode apresentar dois laudos técnicos, resultando em uma remuneração duplicada conforme a tabela [04:47].
3.2 Perícias de Engenharia Multidisciplinar
Em casos que exijam simultaneamente análises de engenharia mecânica e engenharia elétrica, por exemplo, a elaboração de dois laudos técnicos distintos reflete a própria natureza multidisciplinar da perícia. Cada documento atenderá a quesitos específicos e demandará conhecimentos técnicos diversos, o que reforça a legitimidade da remuneração separada.
O vídeo também traz alertas importantes para quem está começando ou já atua na área:
- Obrigação de Aceite: Em alguns casos, o perito pode ser obrigado a aceitar a nomeação do Estado sob pena de multa, caso o juiz entenda que a recusa não possui justificativa plausível [05:03].
- Público-Alvo da Dica: Esta estratégia é especialmente útil para peritos iniciantes que ainda aceitam casos de Justiça Gratuita para ganhar experiência e volume de trabalho, já que peritos mais experientes costumam declinar dessas nomeações devido à baixa remuneração [04:56].
Apresentação detalhada
4. Limites Éticos e Técnicos da Estratégia
Embora a prática possa representar uma solução criativa e juridicamente defensável, ela exige cautela absoluta. A separação de laudos deve estar sustentada por critérios técnicos objetivos, jamais por conveniência financeira isolada.
O fracionamento indevido, sem real distinção de competências ou métodos, pode ser interpretado como tentativa de contornar artificialmente as limitações do sistema, colocando em risco a credibilidade do perito e a validade do trabalho.
Portanto, cada laudo deve:
- possuir objeto pericial claramente delimitado;
- apresentar metodologia própria;
- responder a quesitos compatíveis com a especialidade;
- ser tecnicamente indispensável para o esclarecimento da matéria.
5. Justiça Gratuita e a Realidade da Atuação Pericial
O vídeo também chama atenção para aspectos práticos relevantes:
Obrigação de Aceitação da Nomeação
Em determinadas situações, o perito pode ser compelido a aceitar a nomeação, sob pena de multa, caso o magistrado entenda que a recusa não foi devidamente justificada.
Perfil do Profissional
A estratégia tende a ser mais útil para peritos iniciantes, que ainda utilizam a Justiça Gratuita como meio de adquirir experiência, visibilidade e portfólio técnico. Profissionais mais experientes, em regra, optam por declinar dessas nomeações devido à baixa previsibilidade financeira.
Conclusão
A apresentação de múltiplos laudos em perícias complexas surge como uma alternativa técnica legítima diante das limitações impostas pela Justiça Gratuita e pela frequente negativa de majoração de honorários. Quando corretamente fundamentada, essa prática não apenas valoriza o trabalho do perito, como também contribui para maior clareza técnica no processo.
Todavia, trata-se de uma estratégia que deve ser adotada com parcimônia, responsabilidade e absoluto rigor técnico. O perito judicial deve sempre lembrar que sua principal função é auxiliar o juízo com isenção, precisão e ética, buscando equilíbrio entre a justa remuneração e a integridade da prova pericial.
A proposta de apresentar múltiplos laudos surge como uma “saída criativa” para garantir que a complexidade técnica seja minimamente compensada quando a via tradicional da majoração falha. No entanto, o autor do vídeo ressalta que essa é uma ideia recente discutida em grupos de especialistas e que deve ser testada com cautela, sempre observando a ética profissional e a real necessidade técnica de cada separação de laudo [02:35].
Infrográfico
Teste seu conhecimento respondendo a este QUIZ
1. No contexto da perícia judicial, o que significa “majoração de honorários”?
2. Qual alternativa foi sugerida pela secretaria do tribunal quando a majoração foi negada?
3. Qual é a reação mais comum dos juízes a pedidos de majoração em justiça gratuita?
4. Qual combinação de laudos foi citada como exemplo para triplicar o recebimento?
5. Por que o apresentador afirma que não aceita mais perícias de justiça gratuita?
6. O que pode acontecer se o perito se recusar a atuar em um caso de justiça gratuita?
LINKS IMPORTANTES

Nosso curso: https://fala.host/curso
Nosso canal: https://www.youtube.com/@PericiaJudicial
Nossos grupos: https://fala.host/grupos
Laudos e artigos: https://periciajudicial.zsistemas.com.br
Cartão de visitas: https://fala.host/C/Perito
Calculadora de honorários online: https://fala.host/calculadoradehonorarios
Cadastre-se em nosso Banco de Peritos:
https://fala.host/bancodeperitos
Quem indica: https://fala.host/quemindica
5 Passos de como se tornar um Perito Judicial: https://periciajudicial.zsistemas.com.br/index.php/2023/09/27/5-cinco-passos-para-se-tornar-um-perito-judicial
Crie o seu cartão de visitas virtual grátis:
https://fala.host/cartao
#periciajudicial #periciaextrajudicial #pericia #peritos #objetopericial #investigação #assistentetécnico #CREA #NBR #abnt #engenharia #engenheiro