Passo a passo que todo Perito Judicial precisa ter na ponta da língua
Escute o podcast explicado por IA
Introdução
A atuação como perito judicial representa uma das mais relevantes formas de colaboração técnica com o Poder Judiciário, sendo responsável por fornecer ao magistrado elementos científicos, técnicos ou especializados indispensáveis à formação do convencimento judicial. Contudo, para além do domínio técnico da área de atuação, o perito precisa compreender com precisão o fluxo processual, os deveres formais, os prazos, os procedimentos administrativos e os mecanismos legais que regem sua nomeação, remuneração e responsabilidade.
Muitos profissionais tecnicamente qualificados deixam de atuar ou enfrentam dificuldades justamente por desconhecerem esse percurso institucional, que vai desde o cadastro nos tribunais até o efetivo recebimento dos honorários periciais. Este guia tem por objetivo apresentar, de forma clara, detalhada e prática, cada uma dessas etapas, reduzindo riscos, prevenindo equívocos procedimentais e aumentando a segurança jurídica da atuação pericial.
Resumo
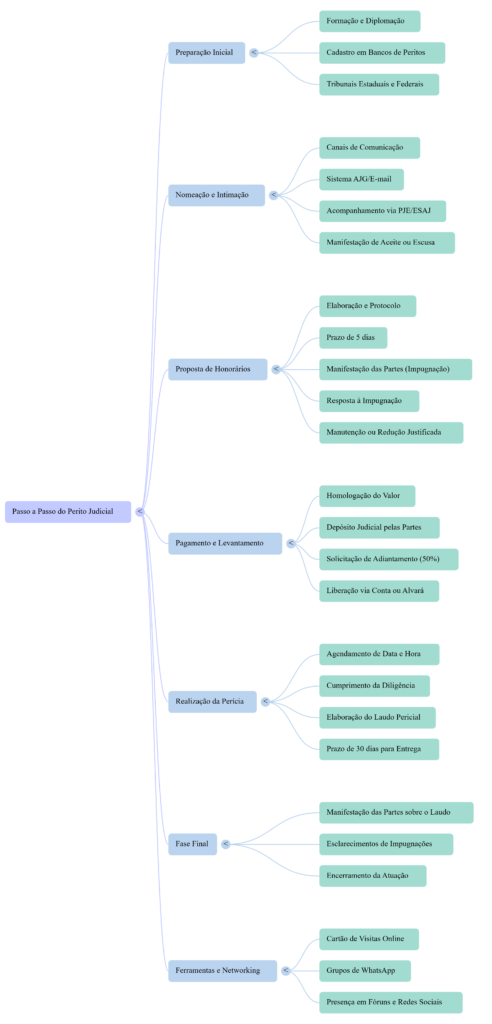
O perito judicial inicia sua trajetória com o cadastro nos tribunais, acompanha nomeações, aceita ou declina o encargo quando intimado, apresenta proposta de honorários quando necessário, realiza a perícia, elabora o laudo técnico e responde a eventuais esclarecimentos. O ciclo se encerra com o levantamento integral dos honorários após a homologação do trabalho pelo juízo. Cada etapa exige observância rigorosa aos prazos, clareza técnica, fundamentação adequada e postura profissional compatível com a função pública exercida.
1. O Início: Cadastro e Habilitação
A atuação pericial só é possível após o regular cadastramento junto aos tribunais. Esse cadastro não é meramente formal; ele constitui o reconhecimento institucional de que o profissional possui capacidade técnica e idoneidade para auxiliar o Judiciário.
O primeiro passo fundamental é ter a formação técnica necessária e o diploma em mãos [02:25]. Com isso, o profissional deve:
- Cadastrar-se nos Tribunais: É necessário realizar o cadastro no banco de peritos do tribunal da região escolhida. O palestrante ressalta que é possível e recomendável se cadastrar tanto na Justiça Estadual quanto na Justiça Federal [02:41].
- Acompanhamento: Uma vez cadastrado, o perito deve monitorar os sistemas processuais (como o PJe ou e-SAJ) semanalmente para verificar se houve alguma nomeação, pois as notificações nem sempre chegam de forma imediata [03:30].
1.1 Requisitos básicos
O primeiro requisito é a formação técnica ou acadêmica compatível com a natureza da perícia que se pretende realizar, com diploma ou certificado devidamente reconhecido. Em muitos tribunais, também se exige inscrição no respectivo conselho profissional (CREA, CRC, CRM, OAB, etc.), quando aplicável.
Além disso, alguns tribunais solicitam:
- Currículo profissional atualizado;
- Certidões negativas cíveis e criminais;
- Comprovação de experiência técnica ou pericial;
- Declaração de inexistência de impedimentos legais.
1.2 Cadastro nos sistemas judiciais
O profissional deve realizar seu cadastro nos sistemas oficiais do tribunal, como:
- Banco Nacional de Peritos (BNP/CNJ);
- Sistemas próprios dos tribunais estaduais e federais;
- Portais eletrônicos como PJe, e-SAJ, PROJUDI, entre outros.
É altamente recomendável que o perito se cadastre simultaneamente na Justiça Estadual e na Justiça Federal, ampliando significativamente suas chances de nomeação.
1.3 Acompanhamento ativo
O cadastro, por si só, não garante nomeações. O perito deve acompanhar periodicamente os sistemas processuais, pois:
- Algumas intimações não chegam automaticamente por e-mail;
- Pode haver falhas nos alertas eletrônicos;
- A omissão no acompanhamento pode resultar na perda de prazo para aceite da nomeação.
Portanto, a postura adequada é proativa, com verificação semanal (ou até diária) dos sistemas.
Mapa mental

2. A Intimação e a Nomeação
A nomeação ocorre quando o juiz identifica a necessidade de conhecimento técnico especializado para esclarecer fatos relevantes ao processo.
Quando um juiz precisa de um conhecimento técnico específico, ele nomeia um perito de sua confiança.
- Como ocorre: Atualmente, a intimação é feita majoritariamente por e-mail, através de sistemas de auxílio à justiça (como o AJG), ou diretamente dentro do portal do tribunal [03:05].
- Aceite ou Escusa: Ao ser nomeado, o perito tem o dever de informar se aceita ou não o encargo. Caso não possa realizar o trabalho (por falta de agenda, suspeição ou impedimento), deve apresentar uma petição de escusas justificando a negativa [04:22].
2.1 Forma da intimação
Atualmente, a intimação do perito ocorre preferencialmente por meio eletrônico, podendo ser:
- Via sistema processual;
- Por e-mail institucional;
- Por meio de sistemas auxiliares de justiça (AJG, convênios, etc.).
A intimação formaliza o convite ao profissional para atuar no processo específico.
2.2 Aceite do encargo
Ao ser intimado, o perito deve se manifestar expressamente quanto à aceitação do encargo, observando o prazo legal fixado pelo juízo. O silêncio pode ser interpretado como desídia ou recusa tácita, prejudicando futuras nomeações.
2.3 Escusa ou recusa fundamentada
Caso o perito não possa ou não deva atuar no processo, deve apresentar escusa fundamentada, que pode se basear em:
- Impedimento legal (ex.: relação profissional ou pessoal com alguma das partes);
- Suspeição;
- Falta de conhecimento técnico específico;
- Impossibilidade de agenda;
- Outras razões legítimas.
A escusa deve ser formalizada por petição nos autos, com fundamentação clara e respeitosa.
Diagrama explicativo

3. A Proposta de Honorários
A proposta de honorários é um dos momentos mais sensíveis da atuação pericial, pois envolve remuneração, expectativa das partes e viabilidade econômica do trabalho.
Existem dois cenários principais dependendo da natureza da assistência judiciária:
Justiça Gratuita
Neste caso, o juiz já nomeia o perito e solicita o agendamento direto da perícia. O pagamento costuma seguir tabelas fixas do tribunal [04:01].
Justiça Paga
Neste cenário, o perito é intimado a apresentar sua proposta de honorários em um prazo médio de 5 dias [04:41].
- Impugnação das partes: Após a proposta, as partes (autor e réu) podem contestar o valor, alegando que está caro ou fora da razoabilidade [05:19].
- Manifestação do perito: Se houver impugnação, o perito é chamado a se manifestar. Ele pode decidir reduzir o valor (desde que justifique a redução da carga de trabalho também) ou ratificar sua proposta inicial, provando que o valor é condizente com o mercado e com a complexidade do caso [05:45].
3.1 Diferenciação conforme o tipo de assistência
a) Justiça Gratuita
Nos processos com concessão de justiça gratuita:
- O juiz, em regra, nomeia diretamente o perito;
- Os honorários seguem tabelas fixadas pelo tribunal;
- O pagamento é custeado pelo Estado ou fundo próprio;
- Normalmente não há apresentação de proposta pelo perito, salvo exceções.
b) Justiça Paga
Nos processos sem gratuidade:
- O perito é intimado a apresentar proposta de honorários;
- O prazo costuma ser de 5 dias (salvo determinação diversa);
- A proposta deve ser clara, justificada e proporcional à complexidade do caso.
3.2 Conteúdo técnico da proposta
Uma proposta profissional deve conter:
- Identificação precisa do objeto pericial;
- Descrição detalhada das atividades a serem realizadas;
- Indicação de diligências, vistorias, deslocamentos, exames e análises;
- Estimativa de tempo de trabalho;
- Fundamentação técnica e econômica do valor proposto.
Quanto mais clara for a proposta, menores serão as chances de impugnação.
3.3 Impugnação pelas partes
As partes podem impugnar o valor sob alegações como:
- Excesso;
- Desproporcionalidade;
- Divergência em relação a valores de mercado.
Essa impugnação não invalida automaticamente a proposta, mas exige manifestação técnica do perito.
3.4 Manifestação do perito
Diante da impugnação, o perito pode:
- Reduzir o valor, se entender razoável, ajustando também o escopo do trabalho;
- Ratificar o valor, demonstrando sua compatibilidade com a complexidade, extensão e responsabilidade da perícia.
Essa manifestação deve ser fundamentada tecnicamente e apresentada por petição nos autos.
Apresentação explicativa
4. O Pagamento e o Adiantamento
Após a homologação judicial da proposta de honorários, inicia-se a fase de custeio da perícia.
Uma vez que o juiz homologa (aprova) o valor da perícia:
- As partes depositam o dinheiro em uma conta judicial [07:12].
- Adiantamento de 50%: O perito pode solicitar o levantamento de metade do valor antes de iniciar os trabalhos para custear despesas de deslocamento, alimentação ou contratação de assistentes [07:45]. Hoje, esse trâmite é eletrônico e o dinheiro costuma cair direto na conta do profissional [08:11].
4.1 Depósito judicial
As partes responsáveis realizam o depósito dos honorários em conta judicial vinculada ao processo. Sem esse depósito, o perito, como regra, não é obrigado a iniciar os trabalhos, salvo determinação expressa do juízo.
4.2 Adiantamento de honorários
O perito pode requerer o levantamento de parte do valor antes do início dos trabalhos, normalmente:
- 50% dos honorários homologados;
- Para custear despesas operacionais (deslocamento, hospedagem, alimentação, contratação de auxiliares, equipamentos, etc.).
Atualmente, esse levantamento é realizado de forma eletrônica, com transferência direta para a conta bancária do perito.
5. A Diligência e a Entrega do Laudo
Agendamento: Após a confirmação do depósito ou autorização judicial, o perito agenda o dia e hora da perícia [08:40].
O Laudo: Após realizar a diligência, o perito tem, em média, 30 dias para elaborar e protocolar o laudo pericial nos autos [08:49].
Esclarecimentos: As partes podem apresentar críticas ao laudo. O perito, então, é intimado a responder a essas manifestações e prestar esclarecimentos adicionais [08:58].
5.1 Agendamento da perícia
Após a liberação do adiantamento ou autorização judicial, o perito deve:
- Entrar em contato com as partes ou seus advogados;
- Agendar data, hora e local da diligência;
- Comunicar formalmente nos autos.
O agendamento deve observar razoabilidade, transparência e isonomia entre as partes.
5.2 Realização da diligência
Durante a diligência, o perito deve:
- Manter postura técnica, imparcial e ética;
- Registrar todos os atos relevantes;
- Coletar dados, documentos, imagens, medições ou amostras;
- Permitir, quando cabível, a presença de assistentes técnicos das partes.
5.3 Elaboração do laudo
Após a diligência, o perito elabora o laudo técnico, que deve conter:
- Identificação do processo e das partes;
- Qualificação do perito;
- Descrição detalhada do objeto pericial;
- Metodologia empregada;
- Exposição clara dos fatos observados;
- Análise técnica fundamentada;
- Respostas individualizadas aos quesitos;
- Conclusão coerente com a fundamentação.
O prazo para entrega do laudo é, em regra, de 30 dias, salvo determinação diversa do juízo.
5.4 Esclarecimentos complementares
As partes podem apresentar manifestações, críticas ou pedidos de esclarecimentos. O perito será intimado a responder, devendo:
- Manter a coerência com o laudo original;
- Esclarecer pontos obscuros ou questionados;
- Não inovar indevidamente o conteúdo, salvo quando necessário.
Conclusão
O ciclo de atuação do perito judicial encerra-se quando:
- O laudo foi entregue;
- Eventuais esclarecimentos foram prestados;
- O juiz considera a prova técnica concluída;
- O perito realiza o levantamento integral dos honorários.
O sucesso na atuação pericial não depende apenas do conhecimento técnico, mas da compreensão precisa do rito processual, da capacidade de comunicação jurídica, da organização administrativa e da postura ética e profissional.
O perito que domina esse fluxo — do cadastro ao recebimento — reduz significativamente riscos, evita retrabalho, fortalece sua credibilidade institucional e constrói uma carreira sólida e respeitada junto ao Poder Judiciário.
O ciclo de trabalho do perito judicial encerra-se quando não há mais impugnações ao laudo e o juiz considera a prova pericial concluída [09:16]. Para ter sucesso, o profissional deve ser organizado, dominar o sistema eletrônico do tribunal e saber defender o valor de seus honorários com base em critérios técnicos.
Infográfico explicativo
Teste seu conhecimento respondendo este QUIZ
Quiz: Cadastro, Honorários e Procedimentos do Perito Judicial
LINKS IMPORTANTES

Nosso curso: https://fala.host/curso
Nosso canal: https://www.youtube.com/@PericiaJudicial
Nossos grupos: https://fala.host/grupos
Laudos e artigos: https://periciajudicial.zsistemas.com.br
Cartão de visitas: https://fala.host/C/Perito
Calculadora de honorários online: https://fala.host/calculadoradehonorarios
Cadastre-se em nosso Banco de Peritos:
https://fala.host/bancodeperitos
Quem indica: https://fala.host/quemindica
5 Passos de como se tornar um Perito Judicial: https://periciajudicial.zsistemas.com.br/index.php/2023/09/27/5-cinco-passos-para-se-tornar-um-perito-judicial
Crie o seu cartão de visitas virtual grátis:
https://fala.host/cartao
#periciajudicial #periciaextrajudicial #pericia #peritos #objetopericial #investigação #assistentetécnico #CREA #NBR #abnt #engenharia #engenheiro