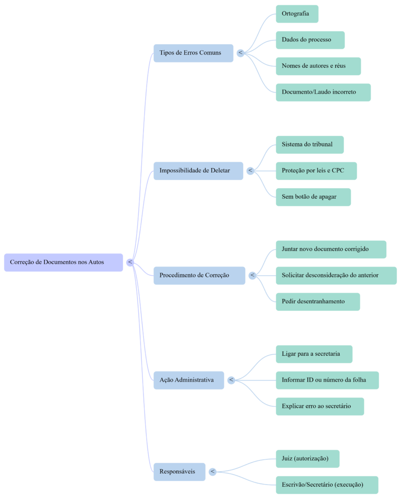
Perito protocolou um documento errado nos autos, tenho como deletar? Como proceder?
O Desentranhamento de Documentos no Processo Judicial Eletrônico: Aspectos Jurídicos, Procedimentais e Profissionais
Escute o podcast explicado por IA
Introdução
A informatização do processo judicial, intensificada nas últimas décadas, trouxe ganhos substanciais em celeridade, transparência e eficiência administrativa. Contudo, a migração dos autos físicos para os sistemas eletrônicos também introduziu novos desafios operacionais, especialmente no que se refere à juntada documental. O ato de protocolar documentos nos autos, embora tecnicamente simples, possui repercussões jurídicas imediatas e irreversíveis sem a devida intervenção judicial.
Nesse contexto, erros materiais como a juntada de documentos incompletos, equivocados ou pertencentes a outros processos configuram situações recorrentes na prática forense contemporânea. Tais equívocos, se não tratados adequadamente, podem comprometer o contraditório, a ampla defesa, a regularidade processual e, em determinados casos, a própria validade dos atos subsequentes.
Diferentemente de sistemas informáticos comuns, o processo judicial não admite a exclusão direta de arquivos já incorporados aos autos. O ordenamento jurídico estabelece mecanismos próprios para correção desses erros, sobretudo por meio do instituto do desentranhamento, que demanda decisão judicial expressa. Este artigo tem por objetivo analisar, sob perspectiva dogmática, procedimental e profissional, os fundamentos jurídicos do desentranhamento, seus requisitos formais, seus efeitos processuais e as boas práticas associadas à prevenção e à correção de equívocos documentais.
Resumo
No processo judicial eletrônico, a juntada documental constitui ato processual formal, cujos efeitos não podem ser revertidos unilateralmente pelo profissional que o praticou. Erros materiais na juntada devem ser corrigidos por meio da apresentação imediata da versão correta do documento, acompanhada de pedido expresso de desentranhamento da peça equivocada, o qual depende de decisão judicial. O desentranhamento neutraliza os efeitos jurídicos do documento incorreto, mantendo, contudo, seu registro histórico, em observância aos princípios da transparência e da segurança jurídica. Embora juridicamente possível, a correção de tais erros evidencia a importância do zelo profissional e da prevenção, por meio de rotinas rigorosas de conferência, como forma de preservar a regularidade processual, a eficiência institucional e a credibilidade técnica do profissional.
1. Natureza jurídica da juntada documental e a impossibilidade de exclusão unilateral
A juntada de documentos aos autos constitui ato processual formal, cujos efeitos não se limitam à simples disponibilização de informações. Uma vez protocolado, o documento passa a integrar o conjunto probatório do processo, submetendo-se aos princípios estruturantes do processo civil, especialmente os princípios do contraditório, da publicidade, da segurança jurídica e da cooperação.
Essa incorporação transforma o documento em elemento do acervo processual público, ainda que submetido a regime de sigilo em hipóteses legalmente previstas. Por essa razão, o ordenamento jurídico não admite que a parte ou o auxiliar da justiça proceda, por iniciativa própria, à exclusão de documentos dos autos, ainda que reconheça ter cometido erro material.
A vedação à exclusão unilateral decorre da necessidade de preservar a integridade do processo e impedir a supressão arbitrária de elementos que possam influenciar a formação do convencimento judicial. Assim, qualquer modificação no conteúdo dos autos, especialmente a retirada de peças processuais, depende de controle jurisdicional.
Mapa mental

2. O desentranhamento como instituto processual
O instituto do desentranhamento consiste na retirada formal de um documento dos autos por determinação judicial, mantendo-se, contudo, registro histórico da sua existência e da decisão que autorizou sua exclusão do acervo principal do processo. Trata-se de medida excepcional, destinada a corrigir erros materiais, preservar a legalidade processual ou resguardar direitos fundamentais, como a intimidade, a privacidade ou o sigilo profissional.
Do ponto de vista jurídico, o desentranhamento não se confunde com a anulação de atos processuais, tampouco com a desconsideração probatória pura e simples. Ele pressupõe a permanência do ato de juntada no histórico processual, mas neutraliza seus efeitos jurídicos ao afastar o documento do conjunto probatório ativo.
A competência para determinar o desentranhamento é exclusiva do magistrado, cabendo à secretaria judicial ou ao cartório apenas a execução material da decisão. Tal exigência decorre do princípio do juiz natural e da reserva de jurisdição, assegurando que alterações relevantes no processo sejam submetidas ao controle judicial.
Tela de dados
| Tipo de Documento | Erro Cometido | Termo Jurídico Correto | Ação Necessária | Autoridade Responsável | Canal de Comunicação | Dica Extra (Inferido) | Fonte |
|---|---|---|---|---|---|---|---|
| Proposta de honorários, agendamento, laudo pericial ou documentos anexados | Erros de ortografia, citações incorretas, número do processo errado, nomes de partes errados ou conteúdo incorreto | Desentranhamento | Protocolar novo documento corrigido solicitando formalmente a desconsideração e o desentranhamento do arquivo anterior | Juiz (autoriza) e Secretaria Judicial/Escrivão (executa) | Petição via sistema do Tribunal e contato telefônico com a Secretaria | Identifique o ID ou número das folhas do documento errado e revise dados básicos antes do protocolo para evitar reincidência. | Vídeo |
3. Procedimento adequado para correção de erro material na juntada
Diante da constatação de erro material na juntada documental, o primeiro dever do profissional é atuar com celeridade e boa-fé, promovendo imediatamente a regularização da informação. Isso se concretiza, primeiramente, pela juntada da versão correta do documento, acompanhada de petição explicativa, na qual se reconhece o equívoco e se indica, de forma precisa, o documento que deve ser substituído.
Essa conduta atende ao princípio da cooperação processual, previsto no Código de Processo Civil, e demonstra compromisso com a lealdade processual. Além disso, garante que o juiz e as partes passem a dispor, sem atraso, da informação correta, reduzindo o risco de decisões fundadas em dados imprecisos.
Em seguida, deve-se formular pedido expresso de desentranhamento do documento equivocado, indicando seus dados identificadores e fundamentando a solicitação na ocorrência de erro material, na inexistência de prejuízo às partes e na necessidade de preservar a higidez do processo. Esse pedido deve ser dirigido ao magistrado e submetido ao contraditório, quando pertinente.
Diagrama descritivo

4. A função da secretaria judicial e a atuação colaborativa
Embora o rito formal seja imprescindível, a prática forense demonstra que a atuação colaborativa junto à secretaria judicial pode contribuir significativamente para a celeridade do procedimento. O contato institucional, respeitoso e técnico, permite informar a existência do erro, a juntada da versão corrigida e a formulação do pedido de desentranhamento, facilitando o fluxo interno de trabalho da vara.
Essa atuação não substitui a decisão judicial, mas reforça o princípio da cooperação entre os sujeitos do processo e contribui para a eficiência administrativa, reduzindo o tempo de tramitação e evitando que o magistrado analise o feito com base em documento sabidamente equivocado.
Vídeo explicativo
5. Efeitos jurídicos do desentranhamento
Uma vez deferido o pedido, o documento é retirado do conjunto probatório ativo e deixa de produzir efeitos jurídicos no processo. Ele não poderá ser utilizado como fundamento de decisões, nem como meio de prova pelas partes. Todavia, sua existência permanece registrada no histórico processual, assegurando a transparência, a rastreabilidade dos atos e a impossibilidade de alegação futura de ocultação documental.
Esse duplo efeito — retirada dos autos ativos e manutenção no histórico — reflete o equilíbrio entre a necessidade de correção do erro e a preservação da segurança jurídica. O processo mantém sua integridade formal, ao mesmo tempo em que neutraliza os efeitos do equívoco.
6. Zelo profissional, responsabilidade e prevenção
Embora o ordenamento jurídico ofereça mecanismos eficazes para a correção de erros materiais, a necessidade de recorrer ao desentranhamento revela falha no dever de diligência do profissional. O retrabalho processual, a necessidade de nova petição, a análise judicial do pedido e o eventual atraso no andamento do feito representam custos institucionais e podem impactar a percepção de confiabilidade técnica do profissional perante o juízo.
Nesse sentido, impõe-se a adoção de rotinas rigorosas de conferência prévia ao protocolo, abrangendo não apenas o conteúdo material do documento, mas também sua identificação processual, integridade técnica, adequação formal e correlação com o objeto da demanda. Tal conduta preventiva alinha-se aos deveres éticos e profissionais dos auxiliares da justiça e dos operadores do direito, além de contribuir para a eficiência do sistema judicial como um todo.
Conclusão
A correção de erros materiais na juntada de documentos aos autos judiciais revela-se tema de elevada relevância prática e teórica no contexto do processo eletrônico contemporâneo. A impossibilidade de exclusão unilateral de peças processuais reafirma a centralidade do controle jurisdicional e a necessidade de preservação da segurança jurídica, da transparência e do contraditório.
O instituto do desentranhamento, ao permitir a retirada formal de documentos indevidamente juntados, representa um mecanismo de equilíbrio entre a correção de falhas operacionais e a integridade do processo. Contudo, sua utilização deve ser compreendida como medida excepcional, jamais como substituto do dever de diligência profissional.
Nesse cenário, impõe-se aos peritos, advogados e demais auxiliares da justiça uma postura marcada pelo rigor técnico, pela lealdade processual e pela adoção sistemática de práticas preventivas, especialmente a conferência minuciosa dos documentos antes do protocolo. A excelência profissional não se manifesta apenas na capacidade de corrigir erros, mas, sobretudo, na competência de evitá-los, contribuindo, assim, para a efetividade, a credibilidade e a legitimidade do sistema de justiça.
Infográfico explicativo
Teste seu conhecimento respondendo a este QUIZ
Quiz – Procedimentos Periciais
LINKS IMPORTANTES

Nosso curso: https://fala.host/curso
Nosso canal: https://www.youtube.com/@PericiaJudicial
Nossos grupos: https://fala.host/grupos
Laudos e artigos: https://periciajudicial.zsistemas.com.br
Cartão de visitas: https://fala.host/C/Perito
Calculadora de honorários online: https://fala.host/calculadoradehonorarios
Cadastre-se em nosso Banco de Peritos:
https://fala.host/bancodeperitos
Quem indica: https://fala.host/quemindica
5 Passos de como se tornar um Perito Judicial: https://periciajudicial.zsistemas.com.br/index.php/2023/09/27/5-cinco-passos-para-se-tornar-um-perito-judicial
Crie o seu cartão de visitas virtual grátis:
https://fala.host/cartao
#periciajudicial #periciaextrajudicial #pericia #peritos #objetopericial #investigação #assistentetécnico #CREA #NBR #abnt #engenharia #engenheiro