O laudo pode ser parcial ou integralmente desconsiderado pelo Juiz?
Escute o podcast explicado por IA
O Juiz Pode Desconsiderar o Laudo Pericial? Entenda as Regras, Limites e Como Evitar
Introdução
A prova pericial é um dos instrumentos mais relevantes do processo civil contemporâneo, especialmente quando a controvérsia envolve matérias técnicas ou científicas fora do domínio do magistrado, como engenharia, informática, medicina, contabilidade, grafotecnia, entre outras. O perito, ao atuar como auxiliar da Justiça, tem a missão de transformar fenômenos técnicos complexos em informações compreensíveis, objetivas e juridicamente úteis para a tomada de decisão.
Contudo, apesar dessa relevância, muitos profissionais ainda desconhecem com precisão os limites da autoridade do laudo pericial. Surge, então, uma dúvida recorrente: o juiz é obrigado a seguir o laudo? Caso contrário, em quais situações ele pode rejeitá-lo? E, sobretudo, o que o perito deve fazer para que seu trabalho não seja desconsiderado, fragilizado ou anulado?
Este artigo aborda, de forma aprofundada, os fundamentos legais que regem a prova pericial, os critérios que autorizam o magistrado a afastá-la, os limites dessa atuação judicial e, principalmente, as estratégias técnicas e jurídicas que fortalecem o laudo e garantem sua máxima eficácia no processo.
Resumo
O juiz não está vinculado às conclusões do laudo pericial, podendo acolhê-lo total ou parcialmente, ou até mesmo afastá-lo, desde que apresente fundamentação adequada, conforme determina o Código de Processo Civil. Entretanto, essa liberdade encontra limites legais, especialmente quando o laudo é a única prova técnica disponível ou quando a causa exige conhecimento especializado que o juiz não detém. Para evitar a desconsideração do laudo, o perito deve agir com absoluta imparcialidade, fundamentar todas as conclusões, cumprir rigorosamente as exigências do CPC, utilizar metodologias reconhecidas e responder de forma clara, lógica e completa a todos os quesitos. A fundamentação técnica sólida e a conformidade legal são os pilares da validade e da autoridade do laudo pericial.
O Juiz Pode Desconsiderar o Laudo Pericial?
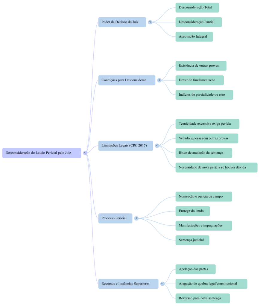
Sim, o juiz pode desconsiderar o laudo pericial. No entanto, essa faculdade não é arbitrária, discricionária ou livre de controle jurídico. Ela está condicionada ao sistema do livre convencimento motivado, à existência de outras provas idôneas e ao dever constitucional de fundamentação das decisões judiciais.
O laudo não é uma decisão judicial; é um meio de prova. O juiz julga — o perito esclarece. O juiz não está subordinado ao perito, mas tampouco pode ignorar a prova técnica sem justificativa sólida.
1. O Princípio do Livre Convencimento Motivado (Explicação Detalhada)
O artigo 371 do Código de Processo Civil estabelece que o juiz apreciará a prova constante dos autos, independentemente do sujeito que a tiver promovido, indicando, na decisão, os motivos que o levaram a considerar ou desconsiderar cada uma.
Isso significa que:
- O juiz é livre para formar sua convicção;
- Ele não está juridicamente obrigado a seguir o laudo pericial;
- Contudo, essa liberdade não é absoluta: ele deve motivar sua decisão.
De acordo com o vídeo [02:47
], o juiz tem a prerrogativa de aceitar o laudo integralmente, parcialmente ou até mesmo desconsiderá-lo por completo. Isso ocorre porque o magistrado não está adstrito ao laudo pericial (princípio do nemo iudex sine perito, mas com a liberdade de julgar conforme o conjunto probatório).
O que significa “livre convencimento motivado” na prática?
Não se trata de “livre arbítrio”. O juiz:
- Não pode decidir por gosto pessoal;
- Não pode ignorar provas técnicas sem justificativa;
- Não pode substituir o método científico por opinião subjetiva.
O convencimento deve ser:
- Racional (baseado em provas),
- Justificado (com fundamentação),
- Controlável (passível de revisão pelas instâncias superiores).
Portanto, embora o juiz possa discordar do perito, ele deve explicar por que discorda e em que provas se baseia para isso.
Mapa mental

2. Quando o Juiz Pode Desconsiderar o Laudo? (Explicação Detalhada)
O juiz pode afastar o laudo em hipóteses específicas, que podem ser agrupadas em três grandes categorias:
a) Existência de Outras Provas Convincentes
Se houver nos autos outras provas robustas que contradigam o laudo — por exemplo:
- Documentos técnicos;
- Contratos;
- Registros eletrônicos;
- Laudos administrativos;
- Provas testemunhais qualificadas;
- Outros pareceres técnicos fundamentados;
o juiz pode entender que essas provas são mais convincentes do que a conclusão do perito judicial.
Contudo, ele deve:
- Identificar expressamente essas provas;
- Demonstrar por que são mais confiáveis;
- Explicar por que afastam a conclusão pericial.
Não basta dizer: “não concordo com o laudo”. É necessário demonstrar.
b) Fundamentação Obrigatória (Dever Constitucional)
O artigo 93, inciso IX, da Constituição Federal, e os artigos 489 e 371 do CPC impõem ao juiz o dever de fundamentar suas decisões.
Se o juiz desconsidera o laudo, ele deve:
- Explicar os motivos técnicos ou jurídicos;
- Indicar as provas substitutivas;
- Demonstrar a lógica da decisão.
A ausência de fundamentação:
- Viola a Constituição;
- Gera nulidade da decisão;
- Autoriza recurso e eventual anulação da sentença.
c) Suspeita de Parcialidade ou Falhas Técnicas
O juiz pode desconsiderar o laudo se identificar:
- Parcialidade do perito;
- Conflito de interesses;
- Relação prévia com uma das partes;
- Falhas metodológicas graves;
- Ausência de fundamentação;
- Respostas evasivas ou incompletas aos quesitos;
- Inobservância de normas técnicas ou científicas;
- Uso de metodologia não reconhecida pela área.
Nesses casos, a prova perde sua credibilidade e sua força probatória.
O apresentador esclarece que o juiz pode decidir de forma contrária à conclusão do perito sob as seguintes condições:
- Existência de outras provas: Se houver nos autos outros elementos (documentos, testemunhas, etc.) que convençam o juiz de uma realidade diferente daquela apresentada pelo perito [04:32].
- Fundamentação Obrigatória: Conforme o Novo CPC (2015), o juiz não pode simplesmente “ignorar” a existência do laudo. Ele é obrigado a fundamentar na sentença os motivos que o levaram a descartar a prova técnica e quais outras provas sustentam sua decisão [05:04].
- Suspeita de Parcialidade: Se o magistrado entender que o laudo foi tendencioso ou não cumpriu os requisitos de imparcialidade, ele tem base para descartá-lo [04:52].
Diagrama explicativo

3. Limites da Atuação Judicial (Explicação Detalhada)
Embora o juiz tenha liberdade para valorar a prova, essa liberdade encontra limites claros no ordenamento jurídico.
a) Quando o Laudo é a Única Prova Técnica
Se:
- A causa depende de conhecimento técnico;
- Não há outros elementos técnicos nos autos;
- O laudo é a única prova capaz de esclarecer os fatos;
o juiz não pode simplesmente ignorá-lo sem substituí-lo por outra prova técnica, sob pena de decidir sem base científica, o que viola o devido processo legal.
Nesse caso, se o juiz não concorda com o laudo, a solução correta é:
- Determinar nova perícia,
- E não simplesmente julgar sem suporte técnico.
b) Em Causas de Alta Tecnicidade
Em processos que envolvem matérias altamente especializadas, como:
- Engenharia estrutural;
- Perícia médica;
- Perícia digital;
- Análise contábil complexa;
- Avaliações ambientais;
o juiz não possui, por formação, competência técnica para substituir a prova pericial por sua convicção pessoal. Ele deve fundamentar-se em ciência, técnica e método.
c) Risco de Anulação da Sentença
Se o juiz:
- Afasta o laudo sem fundamentação adequada;
- Decide contra prova técnica sem base sólida;
- Ignora normas legais;
a decisão pode ser anulada por:
- Violação ao dever de fundamentação;
- Cerceamento de defesa;
- Julgamento arbitrário.
Isso gera retrabalho processual, insegurança jurídica e atraso na prestação jurisdicional.
Embora o juiz tenha liberdade, essa liberdade não é absoluta:
- Ausência de outras provas: Se o laudo for a única prova técnica nos autos e não houver outros elementos que o contradigam, o juiz não deve ignorá-lo arbitrariamente [05:34].
- Causas de Alta Tecnicidade: Em casos onde a resolução da causa depende exclusivamente de um conhecimento técnico que o juiz não possui, ele não pode julgar “no escuro” sem a perícia [03:14].
- Risco de Anulação: Caso o juiz julgue ignorando o laudo sem uma fundamentação robusta ou contra provas evidentes, as partes podem recorrer às instâncias superiores (apelação), alegando quebra legal ou constitucional, o que pode forçar o juiz a refazer a sentença [06:03].
Apresentação explicativa
4. O que o Juiz Faz se Não Confiar no Laudo? (Explicação Detalhada)
Quando o juiz:
- Não se sente seguro com o laudo;
- Identifica falhas técnicas;
- Considera a conclusão inconclusiva ou contraditória;
ele possui um instrumento legal: a nova perícia (art. 480 do CPC).
Nova perícia:
- É realizada por outro perito;
- Pode ser total ou parcial;
- Serve para esclarecer pontos controvertidos;
- Complementa ou substitui o laudo anterior.
Essa é a solução juridicamente correta — não simplesmente ignorar a prova.
Se o juiz não se sentir seguro com o trabalho apresentado ou achar a conclusão inconclusiva, ele possui uma alternativa legal: determinar a realização de uma nova perícia [08:09]. Um segundo laudo será elaborado por um perito diferente para que o magistrado tenha novos subsídios antes de proferir a sentença.
5. O que Fazer para Não Ser Desconsiderado? (Explicação Detalhada)
Para reduzir ao máximo o risco de seu laudo ser afastado, o perito deve adotar uma postura técnica, jurídica e metodológica rigorosa.
1. Imparcialidade absoluta
- Não favorecer nenhuma das partes;
- Não utilizar linguagem tendenciosa;
- Não emitir juízos de valor jurídicos;
- Manter postura técnica e neutra.
2. Clareza e completude
- Responder a todos os quesitos;
- Evitar respostas vagas;
- Não deixar lacunas técnicas;
- Não omitir informações relevantes.
3. Domínio técnico
- Demonstrar conhecimento aprofundado do objeto;
- Utilizar terminologia adequada;
- Aplicar métodos reconhecidos;
- Evitar improvisações.
4. Rigor metodológico
- Descrever o método utilizado;
- Justificar sua escolha;
- Demonstrar como os dados foram coletados;
- Explicar como as conclusões foram alcançadas.
5. Conformidade legal
- Cumprir os prazos;
- Respeitar o contraditório;
- Seguir o CPC;
- Atender às normas técnicas da área.
6. A Importância da Fundamentação (Explicação Detalhada)
A fundamentação é o coração do laudo pericial.
Não basta afirmar:
“Conclui-se que houve falha técnica.”
É necessário explicar:
- Por que houve falha;
- Como foi identificada;
- Com base em quais normas;
- Por meio de qual metodologia;
- Quais dados sustentam essa conclusão.
A fundamentação deve:
- Conectar dados → método → análise → conclusão;
- Permitir que terceiros compreendam o raciocínio técnico;
- Possibilitar a verificação e a contestação.
Sem fundamentação, o laudo se torna:
- Frágil;
- Subjetivo;
- Facilmente impugnável;
- Passível de desconsideração.
7. A Importância de Seguir as Exigências do CPC (Explicação Detalhada)
O CPC estabelece requisitos formais e materiais que garantem a validade da prova pericial, entre eles:
a) Definição clara do objeto da perícia
O laudo deve indicar:
- O que foi periciado;
- O que não foi periciado;
- O escopo exato da atuação.
b) Exposição do método
O perito deve:
- Descrever o método;
- Justificar sua escolha;
- Indicar se é método reconhecido pela área.
c) Respostas fundamentadas aos quesitos
Cada quesito deve ser:
- Respondido;
- Fundamentado;
- Coerente com a análise apresentada.
d) Clareza, coerência e completude
O laudo deve:
- Ter lógica interna;
- Não apresentar contradições;
- Ser compreensível para o juiz e para as partes.
e) Observância do contraditório
O perito deve:
- Considerar manifestações das partes;
- Responder impugnações;
- Atender a esclarecimentos, quando determinados.
O descumprimento dessas exigências compromete a validade do laudo e autoriza sua rejeição.
Conclusão
O juiz pode, sim, desconsiderar o laudo pericial — mas somente dentro dos limites legais, com fundamentação adequada e, preferencialmente, com base em outras provas técnicas.
Para o perito, a melhor forma de garantir que seu trabalho seja acolhido é:
- Atuar com imparcialidade;
- Fundamentar cada afirmação;
- Seguir rigorosamente o CPC;
- Utilizar metodologias reconhecidas;
- Redigir com clareza, lógica e coerência.
O laudo pericial é uma peça fundamental, mas não é “soberana”. Ele serve como um auxílio especializado ao juízo. Para o perito, a melhor forma de garantir que seu trabalho seja considerado é manter a imparcialidade, a técnica impecável e responder de forma clara a todos os quesitos [00:27].
Infográfico explicativo
Teste seu conhecimento respondendo a este QUIZ
Quiz: Valoração do Laudo Pericial pelo Juiz
LINKS IMPORTANTES

Nosso curso: https://fala.host/curso
Nosso canal: https://www.youtube.com/@PericiaJudicial
Nossos grupos: https://fala.host/grupos
Laudos e artigos: https://periciajudicial.zsistemas.com.br
Cartão de visitas: https://fala.host/C/Perito
Calculadora de honorários online: https://fala.host/calculadoradehonorarios
Cadastre-se em nosso Banco de Peritos:
https://fala.host/bancodeperitos
Quem indica: https://fala.host/quemindica
5 Passos de como se tornar um Perito Judicial: https://periciajudicial.zsistemas.com.br/index.php/2023/09/27/5-cinco-passos-para-se-tornar-um-perito-judicial
Crie o seu cartão de visitas virtual grátis:
https://fala.host/cartao
#periciajudicial #periciaextrajudicial #pericia #peritos #objetopericial #investigação #assistentetécnico #CREA #NBR #abnt #engenharia #engenheiro