Perito substituído pode trabalhar como assistente técnico da parte?
Escute o podcast
Perito Substituído Pode Atuar como Assistente Técnico? Limites Éticos, Processuais e Práticos
Introdução
A atuação do perito judicial exige não apenas conhecimento técnico especializado, mas também estrita observância aos princípios da imparcialidade, da ética profissional e da segurança jurídica. No exercício cotidiano da perícia, situações atípicas podem surgir e colocar o profissional diante de dilemas que não encontram resposta imediata na legislação ou nos códigos de ética de forma literal.
Um desses cenários envolve a substituição do perito nomeado pelo juízo e a posterior intenção de uma das partes em contratá-lo como assistente técnico. A dúvida que emerge é legítima e sensível: essa contratação é juridicamente possível? Há impedimento ético ou processual? Poderia haver alegação de parcialidade, suspeição ou até fraude processual?
O presente artigo analisa, de forma técnica e fundamentada, os limites legais e éticos dessa situação, diferenciando hipóteses lícitas de condutas vedadas, à luz do Código de Processo Civil, dos princípios da prova pericial e da boa-fé objetiva.
Resumo
Este artigo examina a possibilidade de um perito judicial, após ser regularmente substituído no processo, atuar como assistente técnico de uma das partes. São analisados os riscos de suspeição, impedimento e má-fé, especialmente quando há indícios de interesses pretéritos ou combinação prévia. Demonstra-se que, inexistindo vínculo anterior ou conluio, e sendo a contratação posterior à substituição formal, não há vedação legal expressa para o exercício da assistência técnica. Ao final, são apresentadas recomendações práticas para que o profissional preserve sua reputação, evite nulidades e atue com segurança jurídica.
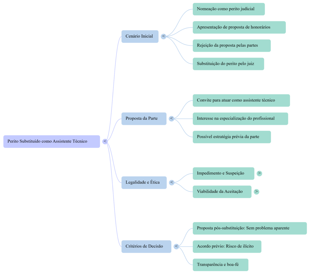
Mapa mental

1. O Cenário da Substituição do Perito Judicial
Na prática forense, é relativamente comum que o perito nomeado pelo juízo apresente sua proposta de honorários e que esta venha a ser impugnada pelas partes, seja por discordância quanto ao valor, seja por alegação de inviabilidade econômica em relação ao valor da causa.
Diante desse impasse, o magistrado pode optar pela substituição do perito, nomeando outro profissional que aceite condições diferentes. Com a substituição, encerra-se formalmente o vínculo do perito anterior com o juízo, cessando sua função como auxiliar da Justiça naquele processo específico.
O ponto sensível surge quando, após essa substituição, uma das partes manifesta interesse em contratar o perito substituído como assistente técnico, motivada pela especialização, postura técnica ou clareza demonstrada na proposta inicialmente apresentada.
2. Imparcialidade, Suspeição e Impedimento: O Núcleo da Questão
O perito judicial está submetido aos deveres de imparcialidade, independência e equidistância das partes, conforme previsto nos artigos 144 e 145 do Código de Processo Civil, aplicáveis por analogia aos auxiliares da Justiça.
Qualquer indício de que o perito atuou ou aceitou a nomeação já com interesse direcionado a uma das partes configura grave violação ética e processual. Situações que caracterizam ilicitude incluem:
- Existência de relação profissional anterior relevante com a parte;
- Ajuste prévio ou expectativa de futura contratação como assistente técnico;
- Atuação estratégica para provocar a própria substituição;
- Combinação entre perito e parte para inviabilizar os honorários e permitir posterior contratação privada.
Nesses casos, a posterior atuação como assistente técnico não apenas é reprovável, como pode fundamentar alegações de má-fé processual, nulidade da prova e responsabilização do profissional.
3. Interesse Pretérito e Boa-Fé Objetiva
Se o perito já possuía vínculo, interesse econômico ou relação profissional com a parte antes da nomeação judicial, ele deveria ter declarado o impedimento ou suspeição e recusado o encargo desde o início.
Aceitar a nomeação nessas circunstâncias e, posteriormente, atuar como assistente técnico reforça a presunção de parcialidade e viola frontalmente o princípio da boa-fé objetiva, que rege a atuação de todos os sujeitos processuais, especialmente os auxiliares do juízo.
A ética pericial não se limita à ausência de ilegalidade formal, mas exige conduta transparente, leal e isenta de qualquer aparência de favorecimento.
4. Quando a Atuação como Assistente Técnico é Juridicamente Admissível
A situação muda substancialmente quando não há qualquer interesse pretérito, vínculo anterior ou combinação prévia entre o perito e a parte.
Uma vez formalmente substituído, o profissional deixa de exercer a função pública de auxiliar da Justiça naquele processo. A partir desse momento:
- Não subsiste o dever de imparcialidade típico do perito do juízo;
- O profissional passa a atuar no âmbito privado, sob contrato com a parte;
- A assistência técnica, por natureza, é parcial e orientada aos interesses do contratante.
Nessas condições, inexiste impedimento legal expresso para que o perito substituído atue como assistente técnico, desde que a contratação seja posterior, autônoma e desvinculada de qualquer conduta anterior no processo.
Importante destacar que o assistente técnico não se submete às mesmas regras de suspeição aplicáveis ao perito judicial, pois sua função é justamente assessorar tecnicamente a parte.
5. Riscos Processuais e Estratégia Profissional
Embora juridicamente possível em determinadas circunstâncias, a atuação do perito substituído como assistente técnico deve ser avaliada com extrema cautela. Mesmo quando lícita, a situação pode gerar:
- Questionamentos pelas partes adversas;
- Tentativas de desqualificação técnica do assistente;
- Alegações de quebra de confiança ou aparência de parcialidade;
- Desgaste da imagem profissional perante o Judiciário.
Por isso, o perito deve avaliar não apenas a legalidade da contratação, mas também seus reflexos reputacionais e estratégicos no médio e longo prazo.
Conclusão e Recomendações
A atuação de um perito judicial substituído como assistente técnico não é, por si só, vedada pelo ordenamento jurídico. Contudo, sua admissibilidade está condicionada à inexistência absoluta de interesses pretéritos, conluio ou má-fé.
Se a contratação for posterior, independente e tecnicamente motivada, o profissional pode exercer legitimamente a função de assistente técnico. Ainda assim, recomenda-se prudência extrema, documentação clara da contratação e, sempre que houver dúvida razoável sobre a lisura da situação, a recusa do encargo.
Na perícia judicial, tão importante quanto agir corretamente é parecer correto. A preservação da credibilidade, da confiança do Judiciário e da reputação profissional deve sempre prevalecer sobre vantagens pontuais.

Infográfico
Teste seu conhecimento respondendo este quiz
LINKS IMPORTANTES

Nosso curso: https://fala.host/curso
Nosso canal: https://www.youtube.com/@PericiaJudicial
Nossos grupos: https://fala.host/grupos
Laudos e artigos: https://periciajudicial.zsistemas.com.br
Cartão de visitas: https://fala.host/C/Perito
Calculadora de honorários online: https://fala.host/calculadoradehonorarios
Cadastre-se em nosso Banco de Peritos:
https://fala.host/bancodeperitos
Quem indica: https://fala.host/quemindica
5 Passos de como se tornar um Perito Judicial: https://periciajudicial.zsistemas.com.br/index.php/2023/09/27/5-cinco-passos-para-se-tornar-um-perito-judicial
Crie o seu cartão de visitas virtual grátis:
https://fala.host/cartao
#periciajudicial #periciaextrajudicial #pericia #peritos #objetopericial #investigação #assistentetécnico #CREA #NBR #abnt #engenharia #engenheiro